My table :D

Hello
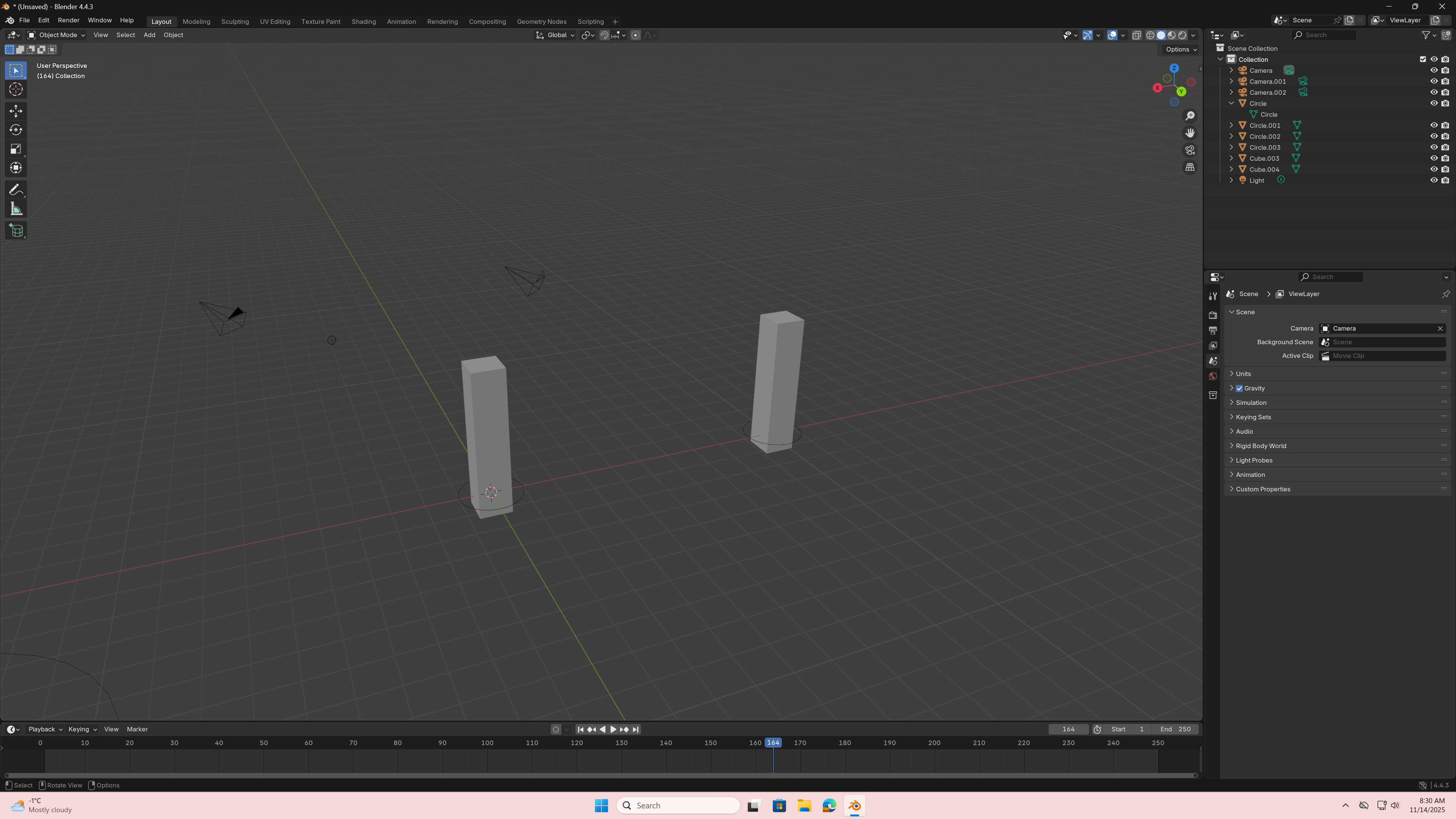
Welcome! To start off with my table, I started by using the default cube and stretching it to make it longer. I then copy pasted it to have two stems.
After that, I had to add a cylinder and stretch it out for a more oval shape. I placed it on top of the two legs and flattened it for a thinner surface, just like a table.
Last but not least, I coloured it of course (in material properties)!
The end.